إنشاء شقة حديثة
11-04-2020 12:15 مساءً
0
0
1185
evermotion.org 
التصيير النهائي بعد الإنتاج.

التصيير النهائي بعد الإنتاج - الكاميرا 2.

الطائرة خارج المبنى - طريقة شائعة لتصوير مشهد للمدينة دون نمذجة المدينة بأكملها.

إعدادات مواد الطائرة.

إعدادات مواد الطائرة ، الجزء 2.

البناء ليس شكلاً معقدًا - شكل تكعيبي بسيط مع عدد قليل من البثق ، مقسم إلى شبكات منفصلة.

مواد السقف.

الرؤية العلوية وإعدادات الكاميرا.

إعدادات الكاميرا 2.

منظر علوي - محكم

شبكة الجدار

شبكة الجدار - عن قرب

شبكة الجدار - UVs

شبكة كرسي

كرسي - معزول

مادة الكرسي

كرسي UVs

شبكة أرضية

شبكة أرضية - عن قرب

شبكة أرضية - UVs

مواد الأرضيات

إعدادات VraySun

إعدادات VraySky

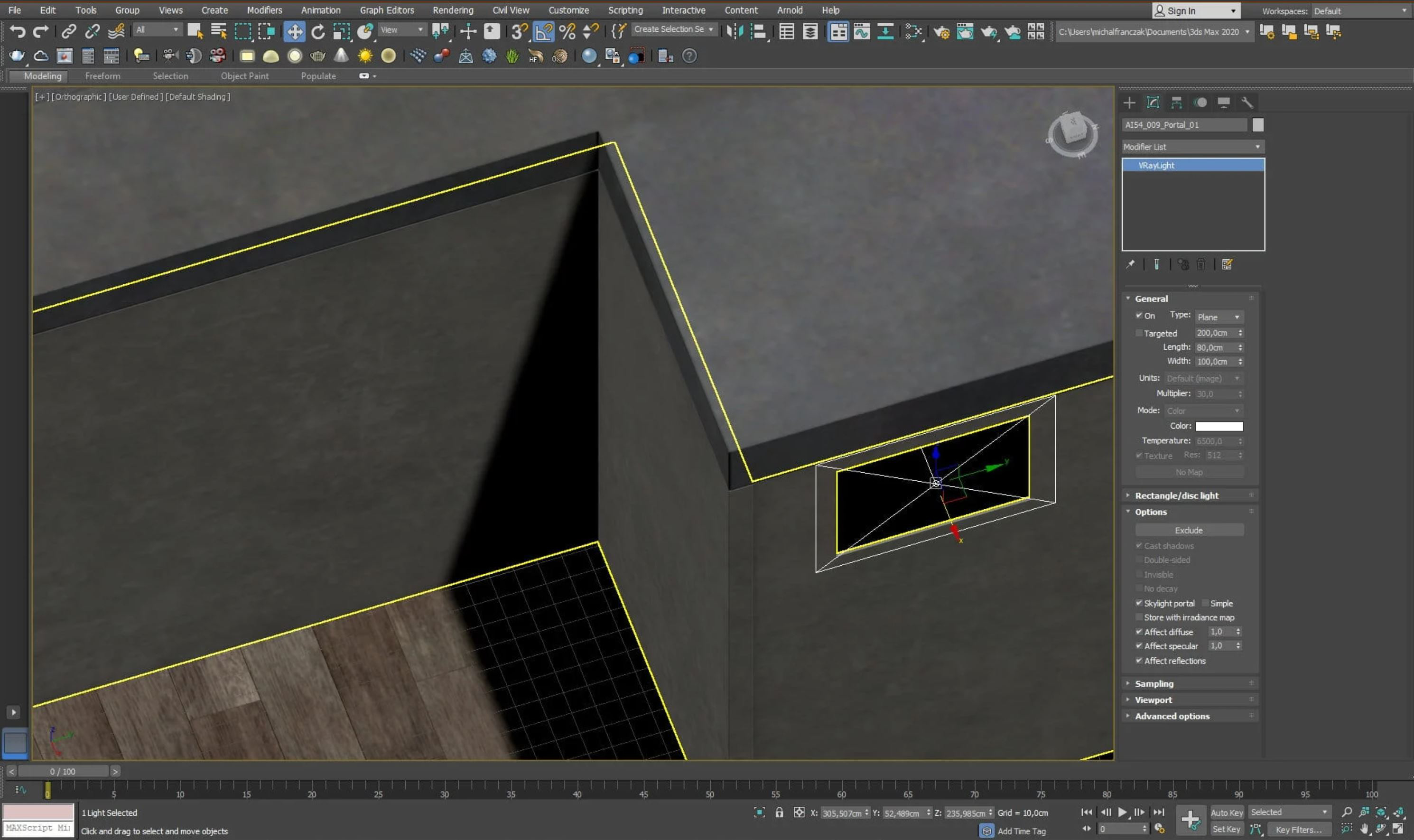
يتم وضع بوابة مستطيلة VrayLight في الفتحة الكبيرة.

بوابة VRay الصغيرة في الافتتاح الصغير

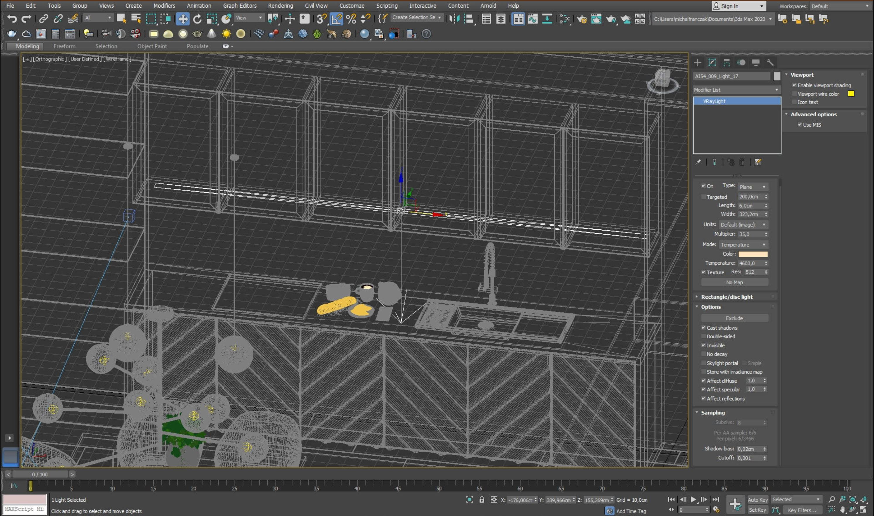
ضوء تحت أرفف المطبخ

مجموعة أخرى من Vray Lights في الرف .

تقديم الإعدادات

التصيير النهائي بعد الإنتاج.

التصيير النهائي بعد الإنتاج - الكاميرا 2.

الطائرة خارج المبنى - طريقة شائعة لتصوير مشهد للمدينة دون نمذجة المدينة بأكملها.

إعدادات مواد الطائرة.

إعدادات مواد الطائرة ، الجزء 2.

البناء ليس شكلاً معقدًا - شكل تكعيبي بسيط مع عدد قليل من البثق ، مقسم إلى شبكات منفصلة.

مواد السقف.

الرؤية العلوية وإعدادات الكاميرا.

إعدادات الكاميرا 2.

منظر علوي - محكم

شبكة الجدار

شبكة الجدار - عن قرب

شبكة الجدار - UVs

شبكة كرسي

كرسي - معزول

مادة الكرسي

كرسي UVs

شبكة أرضية

شبكة أرضية - عن قرب

شبكة أرضية - UVs

مواد الأرضيات

إعدادات VraySun

إعدادات VraySky

يتم وضع بوابة مستطيلة VrayLight في الفتحة الكبيرة.

بوابة VRay الصغيرة في الافتتاح الصغير

ضوء تحت أرفف المطبخ

مجموعة أخرى من Vray Lights في الرف .

تقديم الإعدادات